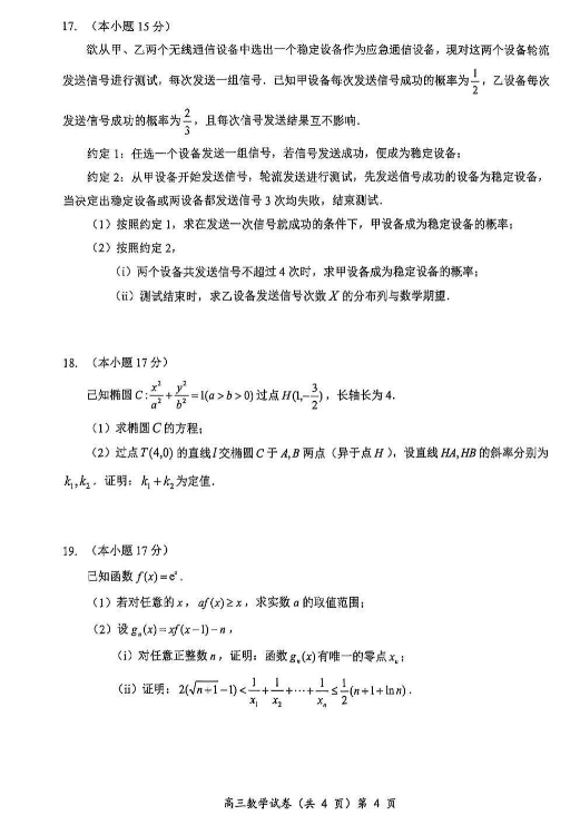
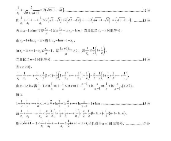
当前位置: 首页 资讯活动 湖北楚天协作体2026届高三上学期11月期中考试数学试题

湖北楚天协作体2026届高三上学期11月期中考试数学试题

2025-11-14

       湖北楚天协作体有时候出的数学卷子比较难,这份高三11月的期中考试卷整体难度中上,覆盖面比较广,是一份综合卷,选填题有难度,有不少值得注意的,但大题不难,所以心态要好,扛得住选填题的,就容易拿高分。